
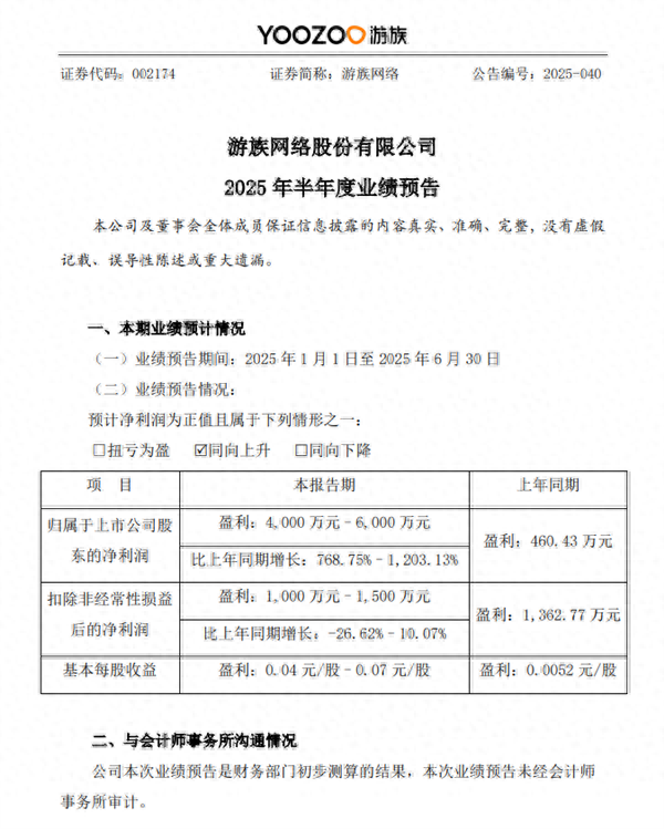
7月14日消息,游族网络今日发布2025年上半年业绩预告,预计归属于上市公司股东的净利润为4000万元–6000万元,同比增长幅度惊人,达768.75%–1203.13%。
从业务战略层面来看,“全球化卡牌+”战略的持续推进功不可没。
“少年”系列IP新作《少年三国志3》开启群英测试,在核心战斗和玩法上大胆创新,突破传统数值卡牌框架,采用“全球化卡牌+”理念,极大提升了用户活跃度与游戏体验。

公司通过丰富多元的线上线下运营活动,深度挖掘在营游戏的长期价值,如旗下游戏与非遗文化及经典IP联动,使得多款游戏稳定贡献流水。
同时,AI技术与游戏融合加深,新品测试进展顺利。
实盘正规股票配资平台提示:文章来自网络,不代表本站观点。